+91-9811211828
info@multigraphics.in
Design Your Own OMR Sheet
Buy OMR Sheet
HOME
ABOUT US
CONTACT US
Toggle navigation
OMR Sheet
What is the OMR Sheet
How to Design the OMR Sheet
Methodology of OMRs
Application and Type of OMR Sheet
Security Feature in OMR Sheet
OMR Sheet Printing
Carbonless OMR Sheet
Instruction for filling the OMR Sheets
OMR Sheet Scanning
Pre- Post Examination
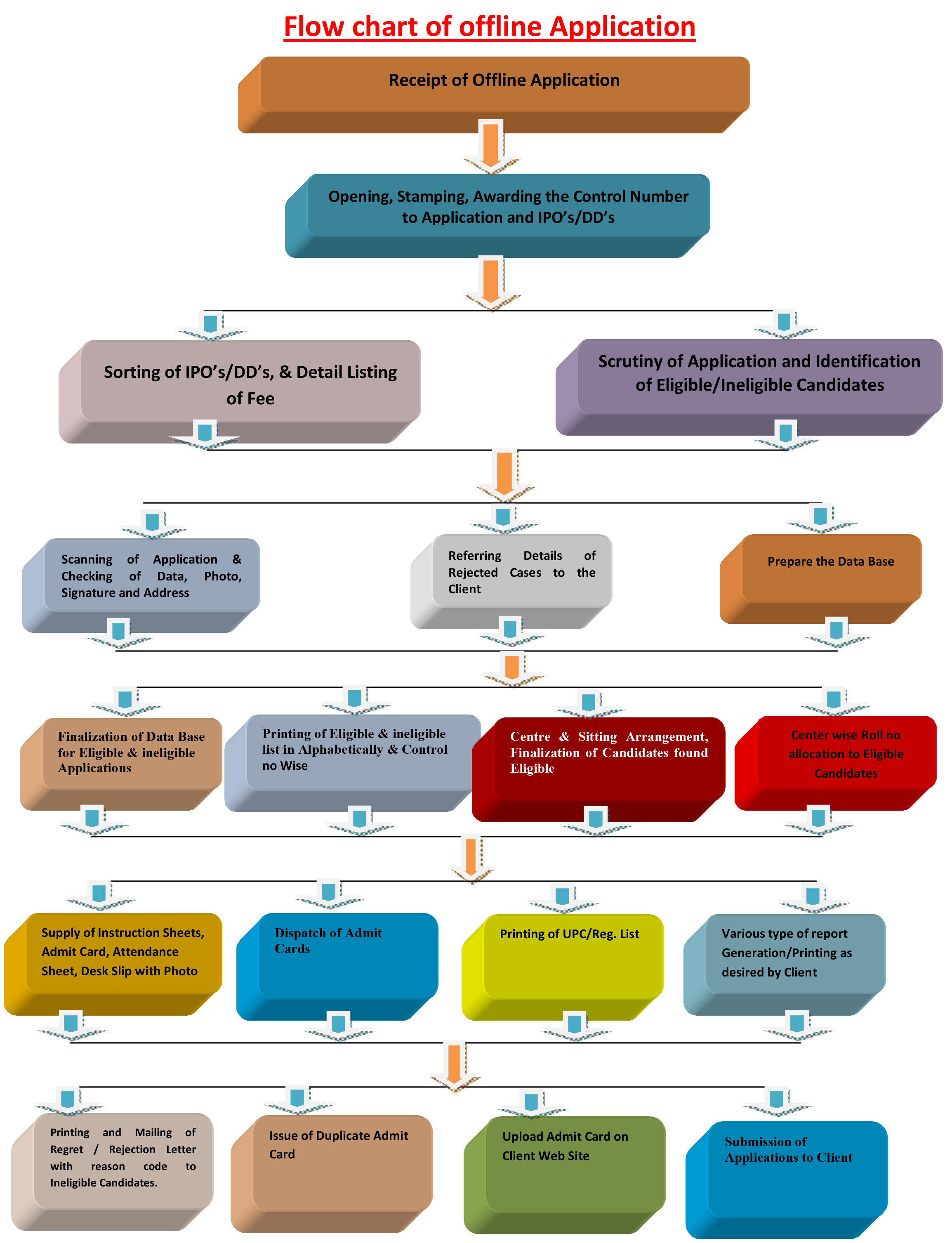
Offline Application
Online Application
Offline Examination
Online Examination
Printing
Brochure Printing
Certificate Printing
OMR Sheet Printing
Pre Printed Computer Stationery
Question Paper Printing
Variable Data Printing
Application
Application Form
Types of OMR Sheet
FAQ
Certification
Testimonials
Affiliation
Client
Corporate
Defence
Education
Government
Hospital
Institute
Poltical
University
Previous
Next
ABOUT OMR SHEET
What is the OMR Sheet
How to Design the OMR Sheet
Methodology of OMR
OMR Sheets Result Processing
Types of OMR Sheets
Security Feature of OMR Sheet
Application
OMR Sheet Printing
Carbonless OMR Sheets
Instruction for Filling the OMR Sheet
OMR Sheet Samples
Design Your Own OMR Sheet
Generate Your Admit Card Online
Multigraphics Strength
Advantages of OMR Sheet Technology
Download The Brochure
Help Desk
Offline Application